1C: Practice Mechanisms
Exercise 1: Flat Intake
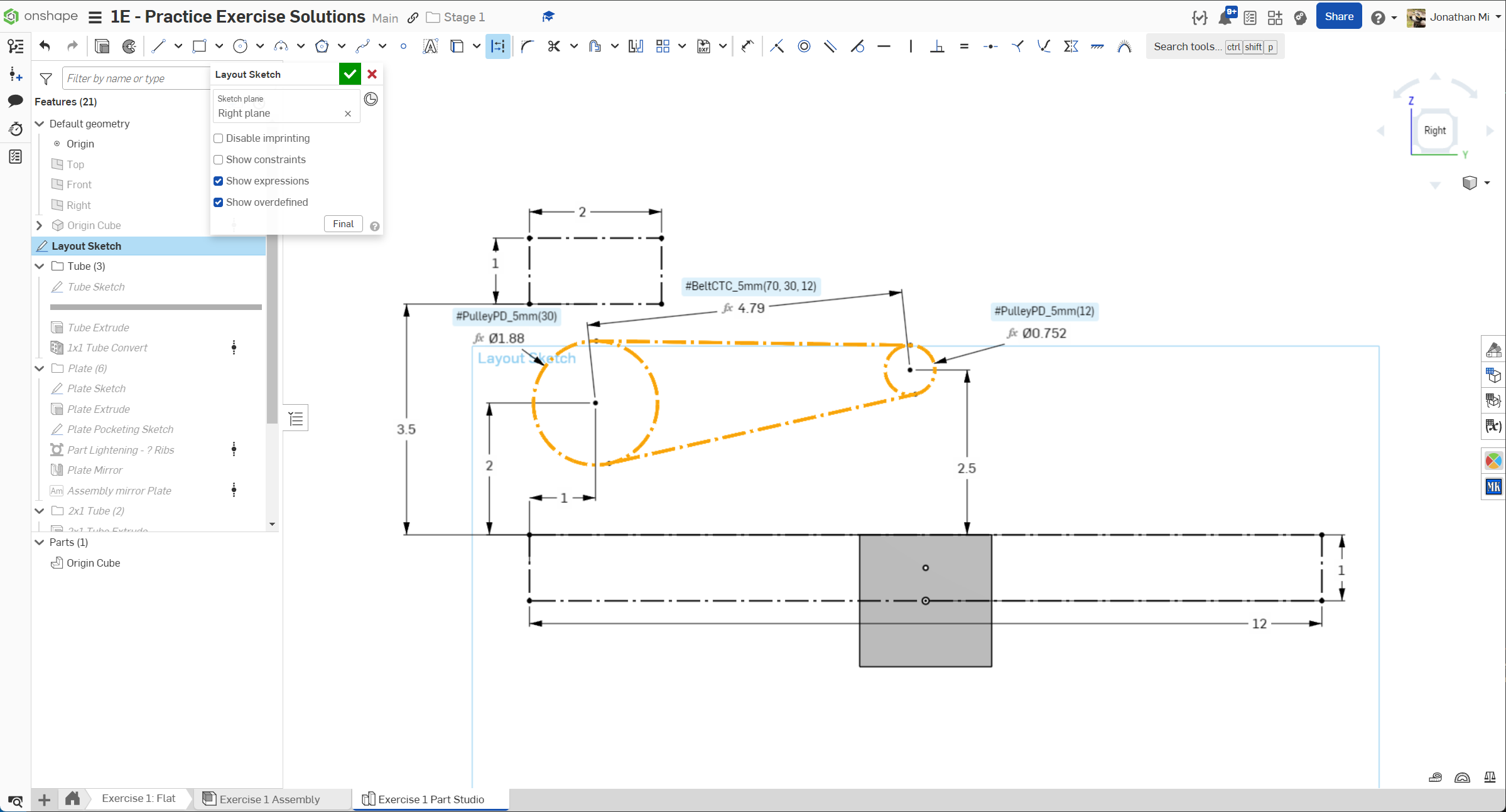
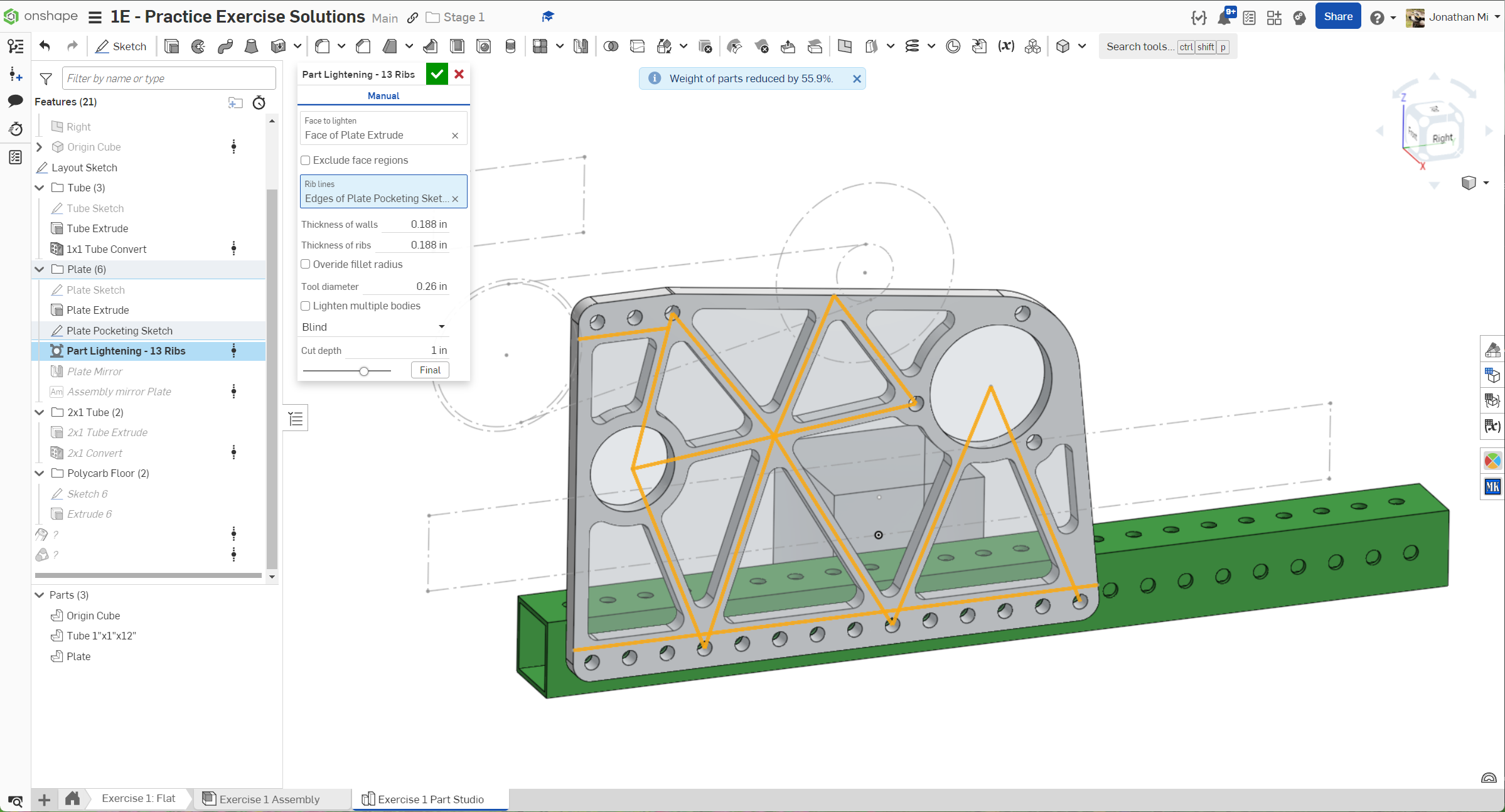
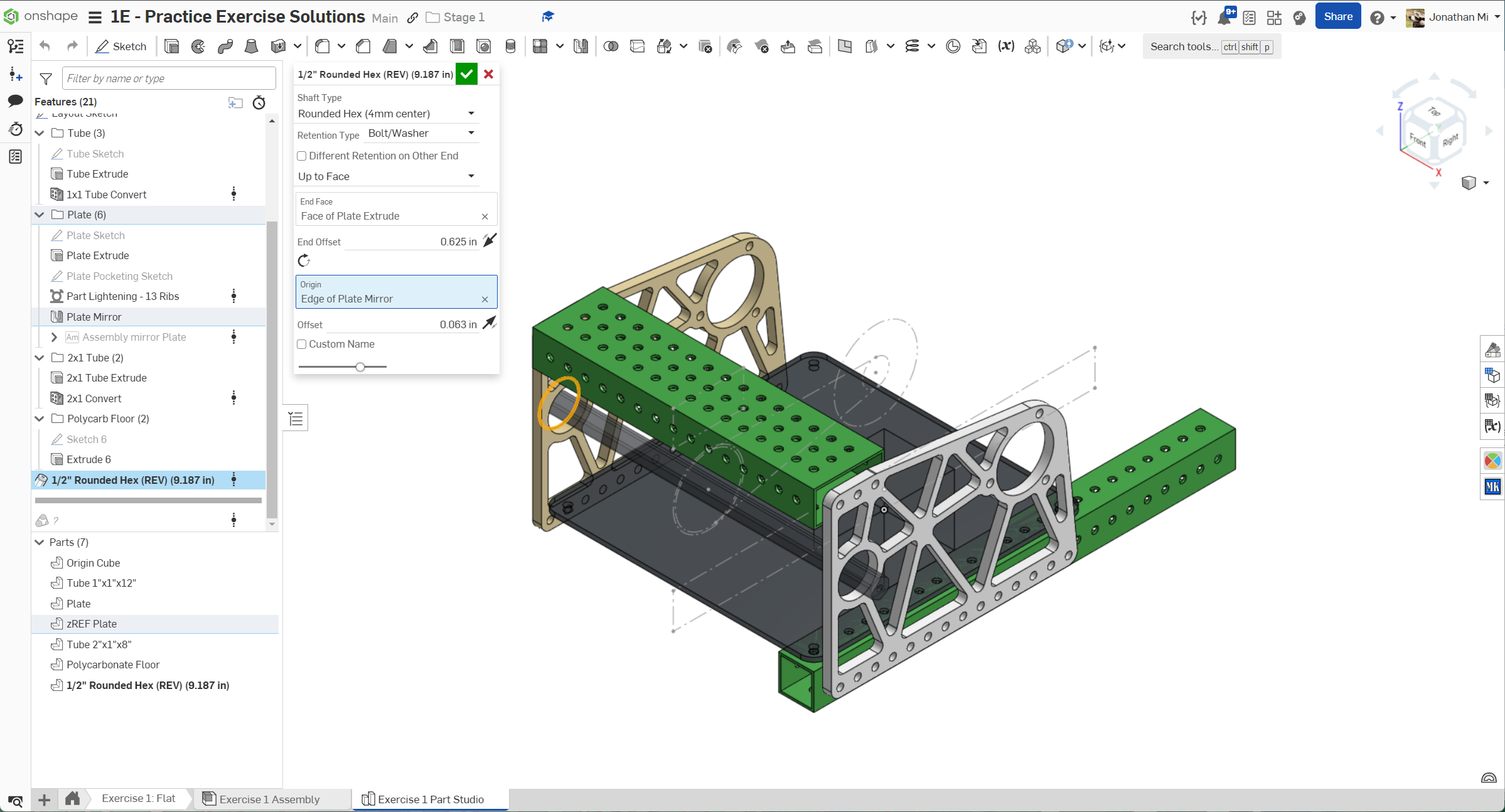
In this exercise, you will be modeling a sort of flat game piece manipulator. This mechanism features live-axle compliant wheels, a belt reduction, and tube plugs.
Tube Plugs
Tube plugs are a great way to build simple and robust structures. Many vendors including WCP, REV, Andymark, and Last Anvil offer in various tubing sizes. They can be used to connect plates to the open face of tubes or to connect tubes to each other without the use of a gusset.
Tube Plugs
This exercise also introduces you to the use of the the Assembly Mirror Featurescript. Make sure to add this to your Featurescripts if you have not already.
- This featurescript generates allows you to mirror the position of a duplicate part in the assembly.
- This is often useful so you can avoid creating a duplicate part in the part studio (to preserve the Bill of Materials) and keep the assembly parametric.
- The featurescript takes a part and a mirror plane and generates a pair of mate connectors to simulate an mirror in the assembly.
- In the assembly, you simply have to copy the part and mate it to the mate connector on the other side. Show mate connnectors by pressing the
kkey.
Part Studio Instructions
Navigate to the "Exercise #1 Part Studio" tab in your copied document and follow the instructions in the slides to complete the part studio for this exercise.
Assembly Instructions
Next, navigate to the "Exercise #1 Assembly" tab in your copied document and follow the instructions in the slides to complete this exercise.
Verification
Make sure to have you and/or a more experienced member/mentor of your team review your CAD! Your assembly should have 32 instances.
Parametric Modeling
Some of the steps we took to complete this exercise could have been simplified. For instance, we didn’t necessarily need to use the Assembly Mirror feature for the plate. We didn’t need to use an “Up to face” extrude for the upper tube.
However, we practice these techniques because, while they may marginally increase modeling time upfront, they can save significant amounts of time when going back and editing. CAD is an iterative process — your models and designs won’t be perfect the first time around, so making your model easier to modify and more robust to changes (e.g., changing the width of this intake) will save you time and effort in the long run. As you use best practices, they’ll become second nature.
Tweaking Your Model
Try playing around to get a feel for what things are and aren't parametric in exercise 1. You can try changing things like the width, length, tube positions, or gear ratio. Which dimensions are easy to change and which are difficult? Which dimension changes cause rebuild or assembly error?






























